Instance Verification Kit (IVK)
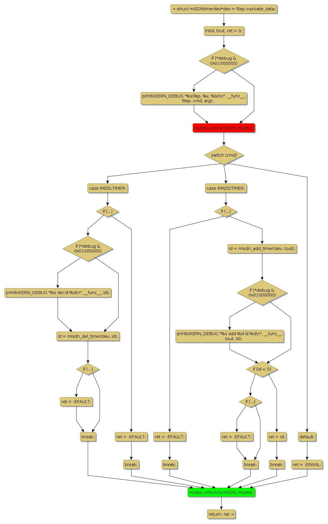
mutex lock @ [5639+25+/linux-3.19-rc1/drivers/isdn/mISDN/timerdev.c]
Instance Signature: mISDN_mutex
|
The Matching Pair Graph:
|
|
Function Name
|
Control Flow Graph (CFG)
|
Events Flow Graph (EFG)
|
Source Correspondence
|
|
mISDN_ioctl
|
|
|
[5384+11+/linux-3.19-rc1/drivers/isdn/mISDN/timerdev.c]
|